网站首页
我站介绍
引航站介绍
组织机构
领导介绍
荣誉证书
黄骅港介绍
站务公开
通知公告
安全通告
引航费率
服务承诺
引航监督
引航资讯
我站资讯
业界资讯
引航业务
引航员动态
船舶动态
黄骅港潮汐表
引航信息系统
引航报表
文化建设
引航文化
引航风采
技术交流
引航法规
法律法规
规章制度
党风廉建
党建工作
工团廉建
关于我们
站长致辞
联系我们
友情链接
网站设计
用户登录
用户名:
密码:
验证码:
登录
免费注册
{username}
您好,欢迎回来!
个人中心
退出登录
引航文化
中国引航职业道德
中国引航精神
中国引航行业愿景
中国引航行业使命
行业核心价值观
关于印发引航文化建设规…
中国引航形象标识体系(…
文明引航机构建设基本标…
引航风采
撸起袖子加油干——趸船2
撸起袖子加油干——趸船1
黄骅港引航站抗击新冠肺…
准备登船
引航员乘坐直升机登船
技术交流
双网卡双网关的故障解决
全国优秀引航员和十佳引…
海船高级专业技术资格标…
浅析年轻引航员引航安全
引航业与竞争机制------…
您现在的位置:
首页
>
文化建设
>
技术交流
>
正文
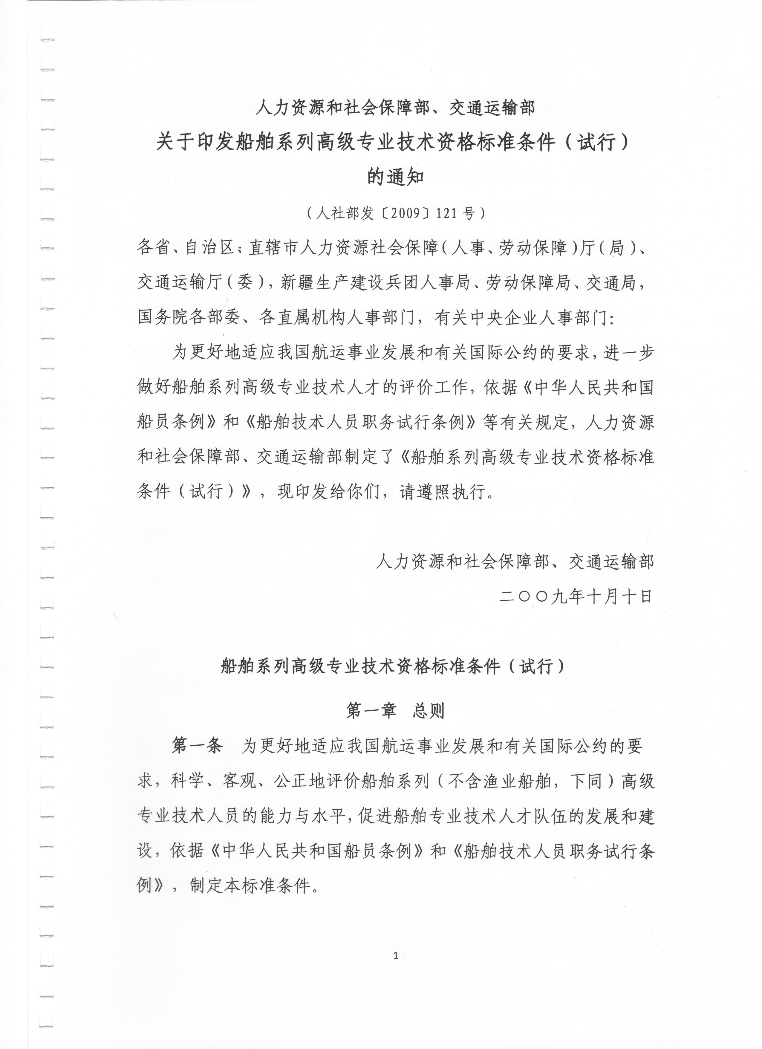
海船高级专业技术资格标准条件培训教材
作者:admin
来源:中国航海学会
发布时间:2012年04月29日
点击数: 次
字号:【
小
中
大
】
共8页 您在第2页
首页
上一页
1
2
3
4
5
6
7
8
下一页
尾页
跳转到
1
2
3
4
5
6
7
8
页 本页共有997个字符
上一篇:
浅析年轻引航员引航安全
[ 12-11 ]
下一篇:
全国优秀引航员和十佳引航员评选活动的通知
[ 11-09 ]